一)、工具準備:
汽車吊,電、氣焊機,外六角螺栓、內六角螺釘扳手,角磨,鋼板(每臺份):18X700X700 Q345
二)、安裝要點:
1、電機聯軸器與減速箱輸入軸尺寸一致:錐度、鍵配合
2、電機底板水平,與減速箱軸線平行,
3、電機與減速箱軸線同軸,電機端面與減速箱軸垂直。
4、電機軸向位置準確,聯軸器自由傳動
三)、組件名稱圖解
四)、安裝步驟
1、觀察原抽油機皮帶輪是否偏擺嚴重,若輕微擺動,則可改造安裝半直驅永磁電機。若偏擺嚴重,擺角超過3度,則需查找原因調正,否則不可改造(如軸伸彎曲)檢查原抽油機減速器底座螺栓緊固情況,若有松動,查找原因并解決,重新緊固。
2、停止抽油機運行,并將手動剎車拉到位,并將制動輪鎖閉。
3、拆除抽油機皮帶輪,測量錐軸錐度及鍵的相關尺寸,與電機聯軸器比對。
根據測量情況更換或處理原鍵。
4、將聯軸器安裝*電機軸套內,安裝螺釘GB70-2008 M10X40 10.9級不**擰緊;或拆下聯軸器蓋板,將已隨機安裝的聯軸器固定螺釘松開;然后將隨機的安裝工藝套緩慢插入聯軸器和電機空心軸之間的空隙,再將聯軸器螺釘緊固。工藝套直*電機底板焊接完成后方可取出。
聯軸器安裝要點:
a. 聯軸器與轉軸接合面不得有碰傷、毛刺
b. 聯軸器與轉軸接合面用稀料清洗,不得有雜質、油污。
c. 聯軸器與轉軸鍵槽不得有毛刺
d. 聯軸器和轉軸螺釘固定前要用定心套定心
e. 固定螺釘*終需涂螺紋厭氧膠
f. 螺釘要用防松止退墊圈防松
g. 螺釘需用力矩扳手緊固,10.9級緊固力矩60N.m
5、將電機隨機安裝的底板對正并緊固。
6、將電機吊起,電機軸心與減速箱軸心對正后緩緩安裝到減速箱皮帶輪位置,并將軸端擋板(或螺母)固定到位。此時電機要一直起吊,直*底板焊接完成。
7、將18mm厚鋼板根據減速箱底座梯度氣割成所需形狀(兩橫一縱),可靠支撐電機底板,焊接牢固,保證電機底板水平,同減速箱軸線平行。
焊接時,應將兩個橫支撐板先點焊固定,先將支撐板與底板接合處焊好,然后分段自上而下焊接,兩個支撐板交替焊接。再將縱支撐板焊接,焊接順序方法同橫支撐板。
8、移除安裝工藝套
9、松開電機底腳螺母,增加調整墊片調整電機高度
10、將調整擋板安裝到電機支撐底板上,調整電機軸向位置。
11、自上下左右方位測量電機軸端*聯軸器軸端面距離值,保證四值相等,并符合表中規定值;聯軸器軸向竄動量為10mm,必須保證電機軸端*聯軸器軸端面距離值,聯軸器才可正常工作。然后用工藝套插入靈活性檢驗安裝對正度,工藝套可輕松插入。
12、將電機底腳螺栓緊固。
13、將聯軸器蓋板安裝到位。
14、目測電機外端與平衡塊銷子旋轉空間是否干涉。
15、電機與控制器、控制器與電網連線。用萬用表測量,保證接線良好。控制器進出電纜要可靠密封和鎖緊。
16、啟動電機,低速運行,觀察電機:不能有異響,電機不能有晃動。若有晃動,重新調整。
17、調整變頻器頻率,使電機轉速滿足抽油機需要沖次,保證運行平穩
18、運行暫停,將底板及支撐板焊接處清理干凈,噴涂底漆、面漆;然后恢復運行。
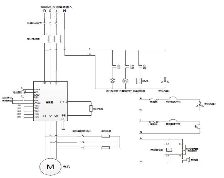
注1:控制柜的配線圖如下:
注2:
?按照用戶的現場要求,在合適的位置安裝并固定控制柜;
?拆裝電纜時,一定要斷開主控電網,測試相關電器、電纜不帶電后,方可拆卸;
?做好電機接線盒和控制柜進出電纜的密封和固定;
?電機、控制柜要接地,控制柜門要接好跨接線,確保**;
?上電前檢查控制柜配電線路螺絲是否松動
